top of page
NOSSAS FERRAMENTAS
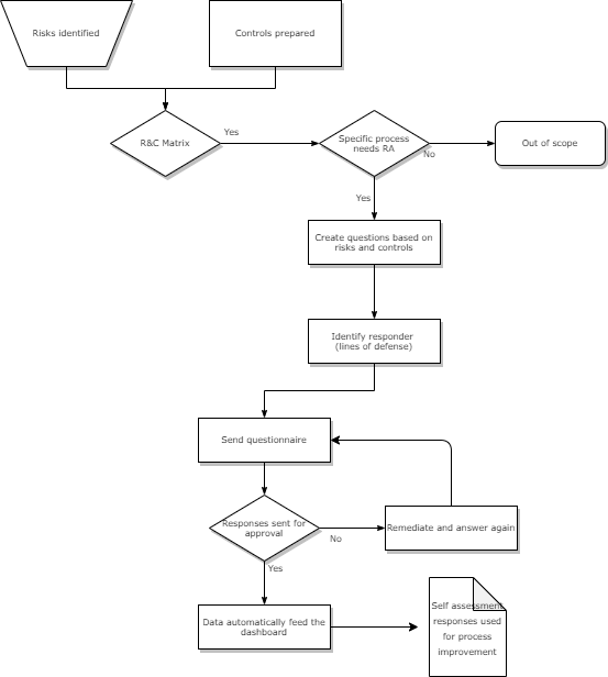
Nossa ferramenta é customizável para a necessidade de cada cliente. A abordagem utilizada durante a implementação da nossa ferramenta estimula a colaboração e a inovação, garantindo que o relatório final não reflita apenas uma análise estática dos riscos identificados. Nossa missão é ajudar o seu negócio a otimizar a função tributária, mitigando riscos e identificando oportunidades.

DASHBOARD PERSONALIZADA

FLUXOS DE TRABALHO AUTOMATIZADOS E PERSONALIZADOS
bottom of page
